Skip to content
Chorley District Scouts
BETA
News
2027 Jamboree
About Us
Annual Report 2025
Annual Report 2024
The District Centre – History
Calendar
Venues
District Headquarters
All Saints Building
Platt’s Field
Groups
Adlington
Anderton St Joseph’s
Charnock Richard
Chorley Healey
Chorley Methodist
Clayton Brook
Clayton Green
Buckshaw ROF
Coppull
Croston St Michael’s
Eccleston
Euxton Methodist
Hollinshead Street
Red Bank
St Mary’s
Whittle & Clayton
Withnell St Paul’s
Members Area
Activities
Adult Training
Brand Centre
District Team
Request District Team
Finance
Permit Funding
Support for Young People
Data Protection
Digital Skills
POR
Safeguarding
Safety
Newsletter
Top Awards
Squirrels
Beavers
Cubs
Scouts
Sign In
scouts.org.uk
Online Scout Manager
Share this page
Close window
Facebook
Twitter
WhatsApp
LinkedIn
Pin It
Email
Print
Home
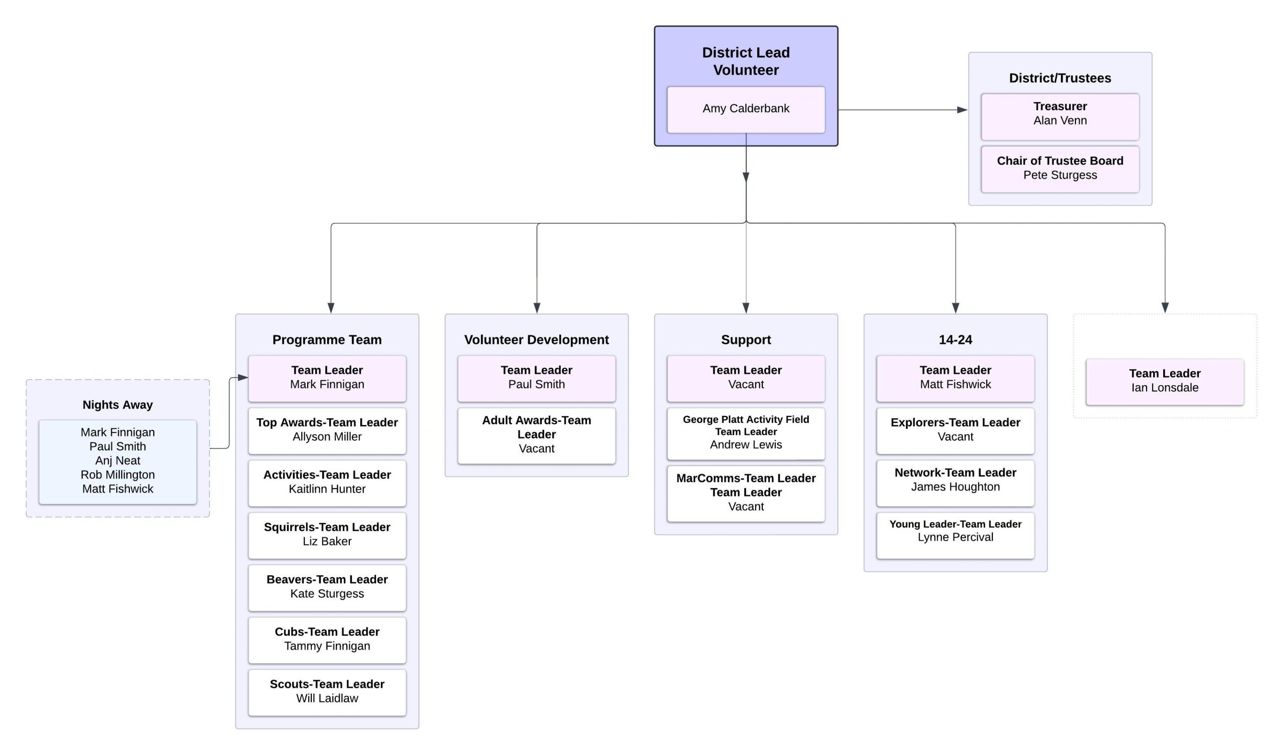
District Team
District Team